Over ons
Het Grafisch Lyceum Utrecht is dé vakschool voor creatieve doeners in media, vormgeving en communicatie. Bij ons staat creativiteit altijd voorop. Alleen zo komt het talent van elke student bovendrijven, geloven wij.
Onze school
Werken bij
Bij Het Grafisch Lyceum Utrecht ben je geen nummertje. Dat klinkt misschien cliché, maar het is o zo waar. Onze vakschool is kleinschalig en onze docenten zijn enorm betrokken. Daardoor voelt alles heel persoonlijk aan. Vol enthousiasme maken we jou wegwijs in de wereld van media, vormgeving en communicatie.
We hebben respect voor elkaars persoonlijkheid. Bij ons kom je ook tot je recht als je niet meteen in een hokje past. Samen creëren we een omgeving waar jij je als een vis in het water voelt.
Lijkt het jou leuk om te werken bij het Grafisch Lyceum Utrecht?
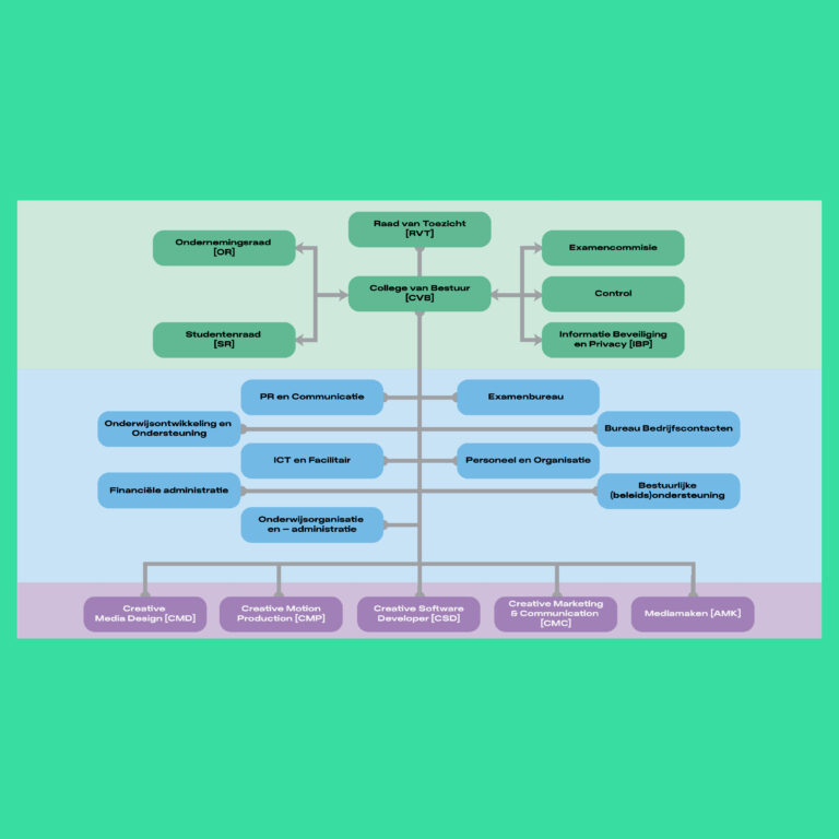
De organisatie
Op het Grafisch Lyceum Utrecht volgen bijna 2.200 studenten een opleiding voor media, vormgeving of communicatie. Onze 215 medewerkers zorgen voor eigentijds onderwijs en een soepel lopende organisatie.
Sandra Beentjes geeft als voorzitter van het College van Bestuur leiding aan het Grafisch Lyceum Utrecht. Naast het College van Bestuur is er een Raad van Toezicht.
De school heeft zeven onderwijsteams die ieder bestaan uit 15 tot 20 docenten en instructeurs. Een team is verantwoordelijk voor één of meer opleidingen.
Sandra Beentjes geeft als voorzitter van het College van Bestuur leiding aan het Grafisch Lyceum Utrecht. Naast het College van Bestuur is er een Raad van Toezicht.
De school heeft zeven onderwijsteams die ieder bestaan uit 15 tot 20 docenten en instructeurs. Een team is verantwoordelijk voor één of meer opleidingen.